• 凉音心理学逻辑图怎么用_如何看懂逻辑图

    凉音心理学逻辑图怎么用_如何看懂逻辑图

    心理百科 2026-02-10

    凉音心理学逻辑图怎么用?一句话:把它当成“思维导航仪”,先找入口,再顺箭头,最后回到自我。 如何看懂逻辑图?先拆三层——节点、连线、颜色,再对照自己的情境做“翻译”。 --- ###...

  • 北航心理学专业学什么_就业前景怎么样

    北航心理学专业学什么_就业前景怎么样

    心理百科 2026-02-10

    北航心理学专业学什么?课程体系以航空航天心理学为特色,兼顾临床、发展与工程心理学,核心课包括《航空人因工程》《认知神经科学》《心理统计与R语言》《飞行人员心理选拔》。(图片来源网络,侵删)...

  • 心理学研究方法有哪些_如何区分实验法与观察法

    心理学研究方法有哪些_如何区分实验法与观察法

    心理百科 2026-02-10

    心理学研究方法有哪些? 实验法、观察法、调查法、个案法、测验法、相关法、元分析法等七大主流路径。(图片来源网络,侵删) 为什么研究方法决定心理学结论的可信度 研究方法是心理学这门学科的“操作...

  • 社会心理学视频怎么做_如何吸引观众

    社会心理学视频怎么做_如何吸引观众

    心理百科 2026-02-10

    为什么社会心理学视频容易“出圈”? 社会心理学研究的是“人在群体中的行为”,天然自带冲突、反转、共情三大流量密码。把实验搬到镜头前,观众会立刻代入“如果是我怎么办”,这比纯知识讲解更具沉浸感。(图片...

  • 为什么越怕失眠越睡不着_如何快速入睡

    为什么越怕失眠越睡不着_如何快速入睡

    心理百科 2026-02-10

    答案是:大脑把“怕失眠”本身当成了危险信号,触发警觉系统,反而让人更清醒。(图片来源网络,侵删) 一、失眠的“恶性循环”到底怎么启动? 很多人晚上一躺下就开始数羊,越数越精神。其实,**真正的...

  • 心理学电视剧有哪些_如何看懂心理暗示

    心理学电视剧有哪些_如何看懂心理暗示

    心理百科 2026-02-10

    为什么心理学电视剧突然火了? 过去五年,Netflix、HBO、国产平台一口气推出《恶之花》《扪心问诊》《女心理师》等爆款,**心理学元素**从配角晋升为主角。观众不再满足于“抓坏人”,更想追问“坏...

  • 心理学专业自考怎么报名_心理学自考难不难

    心理学专业自考怎么报名_心理学自考难不难

    心理百科 2026-02-10

    心理学专业自考怎么报名?流程拆解 第一步:确认主考院校。各省教育考试院官网会公布“心理学”或“应用心理学”的主考院校名单,例如北京由北京大学主考,广东由华南师范大学主考。 第二步:注册考籍。登...

  • 应用心理学考研国家线_历年趋势如何

    应用心理学考研国家线_历年趋势如何

    心理百科 2026-02-10

    什么是应用心理学考研国家线? 国家线,官方名称“全国硕士研究生招生考试考生进入复试的初试成绩基本要求”,是教育部根据当年报考人数、试题难度、招生计划等因素划定的最低复试资格线。对于应用心理学(专业代...

  • 数学焦虑如何缓解_心理学数学应用

    数学焦虑如何缓解_心理学数学应用

    心理百科 2026-02-10

    ```html 什么是数学焦虑? 数学焦虑是一种对数学情境产生强烈恐惧、紧张甚至回避的情绪反应。它并不局限于考试,也可能出现在日常计算、财务规划或数据分析中。(图片来源网络,侵删) 答案...

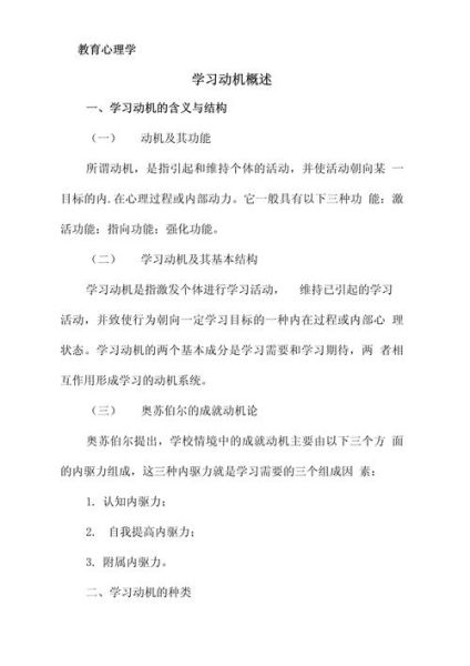
  • 教育心理学如何提高学习效率_学习动机不足怎么办

    教育心理学如何提高学习效率_学习动机不足怎么办

    心理百科 2026-02-09

    为什么“学得快”不等于“学得好”? 很多人把“熬夜刷题”当成高效学习的象征,但教育心理学给出的结论恰恰相反:过度练习会压缩大脑的“记忆固化”窗口。实验显示,连续学习同一知识点90分钟后,记忆留存率从...