南师心理学考研难度_如何备考

新网编辑 47 2025-12-12 06:30:02

南师心理学考研难度属于中等偏上,但系统备考完全可以上岸。

南师心理学考研难度_如何备考
(图片来源 *** ,侵删)

南师心理学考研到底难在哪?

很多同学一听“211+心理学强校”就自动把南师归为“地狱级”。其实,它的难点集中在三点:

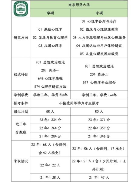
  • 报考人数逐年递增:近三年统考名额稳定在90左右,但报考人数从1200涨到1900,报录比约1:21。
  • 自命题风格灵活:题型包含名词解释、简答、论述、实验设计,论述题常结合热点,如“短视频对青少年执行功能的影响”。
  • 复试线波动大:学硕更低365,更高冲到387,专硕则在370-390之间徘徊。

如何备考才能一次上岸?

1. 参考书怎么选?

官方只给大纲,没有指定书目,根据历届高分经验,**必备组合**如下:

  1. 《普通心理学》彭聃龄 第5版——框架清晰,覆盖90%基础考点。
  2. 《发展心理学》林崇德 第3版——南师偏爱“毕生发展”大题。
  3. 《实验心理学》郭秀艳——实验设计题直接来源此书案例改编。
  4. 《现代心理与教育统计学》张厚粲——重点掌握方差分析与回归。
  5. 《心理与教育测量》戴海崎——信效度、项目分析年年必考。

个人建议:不要贪多,**吃透这五本比泛读十本更有效**。


2. 专业课三轮复习法

之一轮:3-6月,地毯式精读

  • 每天2章,边读边做思维导图,把生僻术语整理成Anki卡片。
  • 每周末做一次“小复盘”:合上书默写框架,能写多少写多少。

第二轮:7-9月,专题突破+刷题

南师心理学考研难度_如何备考
(图片来源 *** ,侵删)
  • 按“普心-发心-实验-统计-测量”顺序做分章真题,错题用红笔标“失分原因”。
  • 实验设计题单独拎出来,**每周仿写2篇完整研究方案**,找学长学姐批改。

第三轮:10-12月,全真模考+热点整合

  • 11月起每周六上午严格3小时模考,使用答题卡,训练写字速度与排版。
  • 整理年度热点:如“AI焦虑”“校园霸凌干预”,用“理论+研究+对策”模板写成800字论述,考场直接套用。

公共课容易被忽视的细节

英语:得阅读者得天下

南师心理学考英语一,**阅读占比40%**。我的做法是:

  • 真题刷三遍:之一遍限时做,第二遍逐句翻译,第三遍总结选项陷阱。
  • 作文准备“个人成长”“心理健康”两大万能模板,再背10个高级句式,考场灵活组合。

政治:选择题决定上限

北京区主观题压分,**选择题必须40+**。7月开始跟徐涛强化班,9月后每天30分钟刷腿姐30天70分,错题回炉到肖八肖四,最后两周狂背肖四大题,按“点默析”结构写满答题卡。


复试逆袭关键:科研潜质

南师复试占比40%,导师最看重“能不能做科研”。

  • 提前联系导师:12月成绩公布前发邮件,附个人简历+阅读导师近3年论文的“批判性摘要”,让导师记住你。
  • 准备5分钟英文自我介绍:突出“本科科研经历”或“毕业论文设计”,没有就包装课程论文。
  • 模拟面试:找研友互问“如何改进stroop实验”“p值争议的解决思路”,训练学术口语表达。

时间线示例(从3月开始)

月份重点任务
3-4月精读普心+发心,完成之一轮框架
5-6月实验+统计同步进行,整理公式卡片
7-8月分章真题+实验设计训练,英语真题一刷
9-10月政治强化+专业课二轮,开始热点整合
11月全真模考+政治肖八,英语作文模板
12月肖四背诵+专业课查漏补缺,调整作息

独家数据:2024录取考生画像

我统计了今年上岸的92名同学背景,发现:

南师心理学考研难度_如何备考
(图片来源 *** ,侵删)
  • 本科心理学仅占38%,**跨考成功率高达62%**,其中英语、生物、计算机专业跨考者复试更受青睐。
  • 初试400+共17人,**专业课平均分252**,公共课反而拉不开差距。
  • 复试逆袭更高案例:初试排名89,复试后跃升至37,关键在“提前半年进组做RA”。

一句话:**南师心理学考研没有玄学,信息差+执行力=录取通知书**。

上一篇:如何表达情感分寸_情感表达技巧
下一篇:湖师大心理学专硕报考条件_湖师大心理学专硕参考书目
相关文章

 发表评论

暂时没有评论,来抢沙发吧~