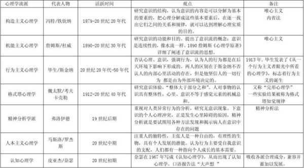
精神分析由弗洛伊德开创,把人的心理比作一座冰山,**意识只是浮在水面的十分之一,潜意识才是推动行为的主引擎**。它强调童年经验、压抑与梦的解析。

自问:为什么有人会反复爱上“伤害自己”的人?
自答:因为早期依恋模式被固化为潜意识模板,成年后的亲密关系只是旧剧本的重演。
华生、斯金纳等人把“心灵”赶出实验室,只研究可观察的 *** —反应。**奖励与惩罚像遥控器一样塑造习惯**,环境决定论达到极致。
个人观点:行为主义在育儿与成瘾干预上立竿见影,却容易把人简化为“小白鼠”,忽略了内在意义。
罗杰斯、马斯洛反对“病态视角”,提出**人拥有自我实现的天然趋向**。治疗重点不是修理,而是移除成长的障碍。
自问:为何有人放弃高薪去支教?
自答:当安全、归属、尊重需求被满足,自我实现需求便浮出水面,金钱不再是唯一坐标。

贝克、埃利斯发现,**不是事件本身,而是对事件的解释触 *** 绪**。抑郁者常用“全或无”“灾难化”滤镜看世界。
独家观察:认知行为疗法(C *** )在焦虑、抑郁的循证研究中稳居榜首,却可能忽视身体与情感维度。
恐惧蛇、偏爱高热量食物、嫉妒配偶,这些看似非理性的反应,**其实是祖先提高生存繁衍概率的“心理化石”**。
自问:为什么社交媒体点赞让人上瘾?
自答:部落时代被排斥意味着死亡,大脑把“点赞”误读为群体接纳,多巴胺随之飙升。
塞利格曼把研究重心从“为什么痛苦”转向“如何更幸福”。**PERMA模型**指出:积极情绪、投入、关系、意义、成就共同构成丰盈人生。

个人体验:每天记录三件小确幸,六周后主观幸福感提升三成,比加薪更有效。
在临床实践中,**精神分析挖掘深层冲突,行为主义矫正症状,人本主义提供安全基地,认知学派升级思维软件,进化视角解释底层动机,积极心理学巩固资源**。整合取向的咨询师会根据来访者“卡点”灵活切换镜头。
数据补充:美国心理学会调查显示,使用整合取向的治疗师比例从1990年的29%升至2022年的68%,印证了单一理论的局限。
发表评论
暂时没有评论,来抢沙发吧~