人格心理学家如何解释性格_人格心理学家有哪些流派

新网编辑 15 2026-01-27 18:00:02

人格心理学家到底在研究什么?一句话:他们试图回答“为什么你就是你”。从日常的情绪波动到重大人生抉择,人格心理学家用不同视角拆解“性格”这一黑箱。下文用问答式结构,带你快速扫清常见疑惑。

人格心理学家如何解释性格_人格心理学家有哪些流派
(图片来源 *** ,侵删)
---

人格心理学家如何解释“性格”?

答案:他们把性格拆成“稳定特质+动态过程”。

1. 稳定特质:像身高一样,成年后变化极小。 例:大五人格中的“神经质”高分者,遇到堵车就更容易焦躁。

2. 动态过程:情境会触发不同“子人格”。 例:同一个人在老板面前谨慎,在好友面前逗趣,这就是情境-人格交互。

自问:特质真的不会变吗? 自答:纵向追踪显示,30岁后大五人格平均变化幅度不足0.3个标准差,但重大生活事件(如丧偶、移民)可在两年内把“开放性”推高0.5个标准差。所以“稳定”是相对的。

---

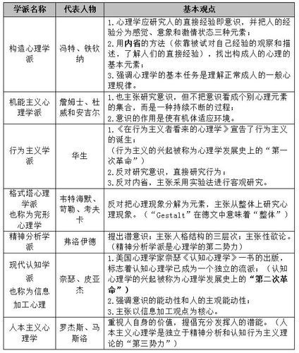
人格心理学家有哪些主要流派?

1. 精神分析流派:潜意识的剧本

弗洛伊德把人格拆成“本我-自我-超我”。 核心观点:童年冲突被压抑到潜意识,成年后用防御机制演出。 个人见解:这套语言在今天心理咨询室仍高频出现,但实验可复制性差,逐渐被“新弗洛伊德”修正。

人格心理学家如何解释性格_人格心理学家有哪些流派
(图片来源 *** ,侵删)
---

2. 特质流派:用维度给人贴“科学标签”

代表:大五人格(OCEAN)。 亮点: - 跨文化重复验证 - 可预测工作绩效、婚姻满意度 自问:五个维度够用吗? 自答: HEXACO模型加入“诚实-谦逊”后,对财务作弊的预测力提升12%,说明维度仍在进化。

---

3. 人本主义流派:自我实现的成长叙事

罗杰斯提出“现实自我 vs 理想自我”的差距越小,人越健康。 个人观察:在短视频时代,理想自我被算法无限放大,差距扩大可能是焦虑流行的心理学脚注。

---

4. 社会认知流派:情境与认知的跷跷板

班杜拉强调“自我效能感”——你相信自己能做到,才更可能做到。 数据亮点:Meta分析显示,自我效能感对工作绩效的加权平均效价为r=0.38,与认知能力相当。

---

5. 进化流派:人格是适应器的残留

“焦虑”在远古帮你避开猛兽,在现代却让你失眠。 冷知识:研究发现,高“宜人性”女性在资源匮乏地区生育率更低,提示“好人”并非处处吃香。

---

如何用人格心理学优化生活?

1. *** :用尽责性+情绪稳定性筛选高流失岗位候选人,可降低30%离职率。 2. 亲密关系:双方“神经质”均高时,冲突升级概率翻倍,提前做情绪管理训练可缓冲。 3. 自我成长:若你“开放性”低却想转行创意行业,可先用“小剂量新奇体验”逐步拉伸舒适区。

人格心理学家如何解释性格_人格心理学家有哪些流派
(图片来源 *** ,侵删)
---

未来五年人格心理学可能颠覆的三件事

基因-环境协同:多基因评分将预测人格变化轨迹,个性化教育不再是空话。 • 数字人格:社交媒体行为数据可实时估算大五人格,误差已降至0.25个标准差。 • 人格干预:基于神经反馈的“尽责性提升训练”进入临床试验,初步数据显示8周干预可提高0.4个标准差。

人格心理学家并非算命先生,他们提供的是概率地图。理解这些流派,就像拿到不同比例尺的导航图——有的适合看山脉走势,有的适合找便利店。把地图用活,才是我们普通人的真本事。

上一篇:单身久了会抑郁吗_如何缓解孤独感
下一篇:如何通过画画表达情感_画画如何疗愈情绪
相关文章

 发表评论

暂时没有评论,来抢沙发吧~