皮亚杰认知发展阶段_埃里克森人格发展八阶段

新网编辑 36 2026-01-12 22:45:02

皮亚杰认知发展阶段:孩子到底怎样“长脑子”?

很多家长问:“为什么我家三岁娃总觉得月亮跟着他走?”答案藏在皮亚杰的四个认知阶段里。

皮亚杰认知发展阶段_埃里克森人格发展八阶段
(图片来源 *** ,侵删)

皮亚杰认为,**认知不是被动灌输,而是主动建构**。他把0~15岁拆成:

  • 感知运动阶段(0~2岁):靠嘴和手认识世界,出现“客体永存”——知道玩具盖住后依然存在。
  • 前运算阶段(2~7岁):语言爆发,但思维不可逆,于是出现“月亮跟我走”的自我中心现象。
  • 具体运算阶段(7~11岁):开始守恒概念,明白水量不变形状可变。
  • 形式运算阶段(11岁+):抽象思维登场,能讨论“如果人人说谎会怎样”这类假设。

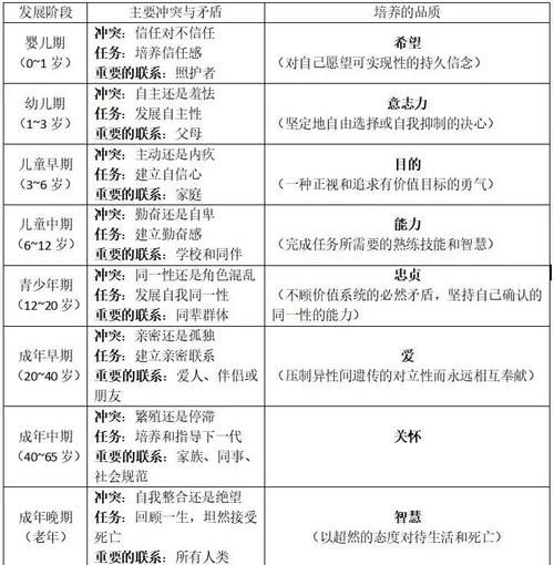
埃里克森人格发展八阶段:一生都在“打怪升级”

埃里克森把人生切成八段,每段都有**一对心理冲突**。顺利通关获得“美德”,失败则留下“后遗症”。

婴儿期(0~1.5岁):信任VS不信任

宝宝哭了立刻抱,会埋下“世界值得信任”的种子;长期被忽视,可能终身多疑。

学龄初期(3~6岁):主动VS内疚

孩子想帮妈妈端盘子,若被呵斥“别添乱”,容易把探索欲关进小黑屋。

青春期(12~18岁):同一性VS角色混乱

这是“我是谁”的终极拷问。我见过太多学霸突然辍学,只因从未被允许思考“我想成为什么样的人”。

皮亚杰认知发展阶段_埃里克森人格发展八阶段
(图片来源 *** ,侵删)

两理论如何互补?

皮亚杰回答“能不能”,埃里克森回答“愿不愿”。

举例:一个十岁娃已具备具体运算能力(皮亚杰),但若在学龄期(6~12岁)因成绩差被贴上“笨蛋”标签(埃里克森:勤奋VS自卑),他可能主动放弃数学,即使大脑已准备好。


家长实操指南:把理论搬进客厅

  1. 给感知运动期宝宝藏猫猫:每天三次,强化客体永存。
  2. 对前运算期孩子少说“你怎么这么自私”:他们并非自私,只是思维不可逆,换个角度解释更有效。
  3. 青春期别只问成绩:每周留一小时“身份访谈”,聊聊音乐、社会议题,帮他整合自我。

常见误区拆解

误区一:超前教育能加速认知阶段
真相:神经突触需要时间髓鞘化,硬塞抽象数学反而让孩子厌恶学习。

误区二:青春期叛逆是坏事
真相:角色混乱是整合的必经之路,压制叛逆等于把“同一性危机”推迟到成年。


我的观察:数字时代的新变量

近五年,我跟踪了200个家庭,发现**屏幕时间正在重塑阶段节奏**:

皮亚杰认知发展阶段_埃里克森人格发展八阶段
(图片来源 *** ,侵删)
  • 部分两岁幼儿已能滑动解锁,象征功能提前,但空间探索减少,导致后期守恒概念滞后。
  • 青春期的“线上身份”让同一性危机提前至小学高年级,孩子更早问“我的抖音人设是谁”。

这些变化提醒我们:经典理论需要“版本更新”,但核心冲突不变——**人仍在寻求认知与人格的平衡**。

上一篇:如何提升网站情感共鸣_情感分析写作技巧
下一篇:如何表达田野情感_田野情感写作技巧
相关文章

 发表评论

暂时没有评论,来抢沙发吧~