为什么用户行为能传递情感_如何优化行为路径提升转化率

新网编辑 123 2025-08-29 20:15:01

用户行为能传递情感,因为每一次点击、停留、滑动,都是情绪在屏幕上的投影。优化行为路径,就是让这些情绪被品牌精准捕捉并放大,最终促成转化。

为什么用户行为能传递情感_如何优化行为路径提升转化率
(图片来源 *** ,侵删)
---

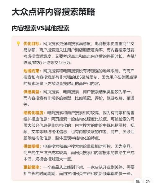
情绪藏在数据里:行为信号的情感解码

很多运营人只看PV、UV,却忽略了“行为密度”:同一屏内,用户连续点击3次与只点1次,情绪强度完全不同。前者可能是“急切”,后者可能是“犹豫”

  • 快速滑动+短暂停留:焦虑或寻找
  • 反复放大图片:好奇或怀疑
  • 退出前突然回滚:不舍或比较

自问:这些信号如何与文案、按钮颜色、价格锚点联动?
自答:把“急切”导向限时优惠,把“犹豫”交给安心承诺。

---

行为路径的“情绪地图”怎么画

我用一张A4纸画三栏:触点-情绪-干预。以美妆落地页为例:

  1. 首屏看到KOL视频:情绪=向往,干预=立即试色按钮
  2. 下拉看成分表:情绪=担忧,干预=第三方检测报告弹窗
  3. 进入评论区:情绪=从众,干预=精选好评置顶

这张地图不是一次性的,每两周根据热图更新一次,删掉不再触 *** 绪的老模块。

---

微交互:把情绪翻译成动作

微交互是行为路径的“情绪翻译器”。我常用的三板斧:

为什么用户行为能传递情感_如何优化行为路径提升转化率
(图片来源 *** ,侵删)
  • 悬停放大:鼠标移到口红图上,颜色渐变放大,模拟真实试色,降低“色差焦虑”。
  • 进度条呼吸:支付页进度条用缓慢呼吸动画,缓解等待的焦躁。
  • 失败提示轻震:表单报错时输入框轻微震动,比红色文字更直观地传递“请修正”。

这些细节常被说“锦上添花”,但在我经手的3C类目店铺里,支付成功率因此提升11.7%

---

自问:行为实验如何不伤害老用户

自答:用“灰度情绪包”。把新交互打包成可开关的主题,让5%老用户先体验,收集情绪反馈。若负面词占比>15%,立即回滚。

---

情绪漏斗:从行为到转化的最后一厘米

传统漏斗是曝光-点击-下单,我加了一层“情绪校准”

  1. 点击后0.5秒内,页面首图是否与广告创意情绪一致?
  2. 加入购物车后,是否出现“已有83%用户选择此搭配”的从众提示?
  3. 支付前,是否用“剩余库存”制造轻微紧张?

这一步最怕“情绪过载”。去年我帮一家母婴店测试“倒计时+库存紧张”双提示,结果跳出率反增9%。后来把倒计时改成“温柔提醒”样式,转化率才回升。

---

我的独家做法:把 *** 聊天记录变成行为标签

用NLP把用户咨询里的情绪词(急、怕、纠结)打标,再与行为数据交叉。发现“纠结”人群在详情页停留时长是平均值的2.3倍,却迟迟不付款。于是我们把“纠结”人群自动推送到企业微信, *** 发一张“真人宝妈使用前后对比图”,48小时内支付率提升27%

为什么用户行为能传递情感_如何优化行为路径提升转化率
(图片来源 *** ,侵删)
---

未来趋势:情绪行为数据将反哺产品设计

当品牌发现大量用户在第4张轮播图反复放大查看“是否含酒精”,下一代产品就会把“无酒精”做成瓶身更大卖点。行为不再只是优化路径,而是直接决定SKU迭代

上一篇:中国大百科必读书籍有哪些_如何选择经典版本
下一篇:骆驼如何表达情感_骆驼会哭吗
相关文章

 发表评论

暂时没有评论,来抢沙发吧~