• 古诗表达的情感是什么_如何读懂诗人情绪

    古诗表达的情感是什么_如何读懂诗人情绪

    情感资讯 2025-08-21

    诗人到底在“说”什么?——情感定位三步法 拿到一首古诗,先别急着翻注释,先问自己:诗人此刻在“说”什么?我习惯用“三步法”快速定位情感:(图片来源网络,侵删) 找意象:月亮、孤舟、落叶、长亭…...

  • 如何策划阅读推广会议_阅读推广会议流程怎么设计

    如何策划阅读推广会议_阅读推广会议流程怎么设计

    读书资讯 2025-08-21

    阅读推广会议到底该怎么开?流程如何既紧凑又出彩?先给出答案:以“读者需求”为核心,用“三段式议程”串联资源、互动与转化,再辅以数据复盘。(图片来源网络,侵删) 一、为什么阅读推广会议容易...

  • 奇趣小百科读书分享活动_如何让孩子爱上阅读

    奇趣小百科读书分享活动_如何让孩子爱上阅读

    读书百科 2025-08-21

    为什么孩子总是三分钟热度? 很多家长在后台私信我:“老师,我家孩子翻两页就跑,怎么办?”我的答案很简单——**把阅读变成游戏**。奇趣小百科读书分享活动最打动我的地方,就在于它把知识拆解成闯关任务,...

  • 北大心理学考研难吗_北大心理学考研参考书

    北大心理学考研难吗_北大心理学考研参考书

    心理百科 2025-08-21

    北大心理学考研难吗? **难,但并非不可逾越。** 难点集中在竞争激烈、题目灵活、复试权重高;只要方法得当、资料精准,跨专业也能上岸。 --- 竞争格局:报录比与分数线 - **近...

  • 不会表达情感怎么办_如何提升情绪表达能力

    不会表达情感怎么办_如何提升情绪表达能力

    情感资讯 2025-08-21

    为什么有些人就是“词不达情”? 很多人把“不会表达情感”简单归结为内向,其实更深层的原因往往藏在三个盲区里:(图片来源网络,侵删) 语言模板缺失:从小被教育“要懂事”“别矫情”,导致大脑里缺少...

  • 墨尔本书展门票价格_如何购票最省钱

    墨尔本书展门票价格_如何购票最省钱

    读书资讯 2025-08-21

    门票到底多少钱?官方定价与隐藏折扣一次说清 墨尔本书展(Melbourne Book Fair)的门票体系比想象中复杂。官方公布的标准票价是成人单日票42澳元,学生票28澳元,儿童(12岁以下)免费...

  • 宝宝jojo点读书启蒙大百科适合几岁_怎么用效果最好

    宝宝jojo点读书启蒙大百科适合几岁_怎么用效果最好

    读书百科 2025-08-21

    宝宝jojo点读书启蒙大百科到底适合几岁? **官方标注1-6岁,但我的实测是18个月起就能玩。** 原因有三: - 18个月的孩子手指力量足够按下感应点; - 词汇爆发期在20个...

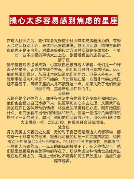
  • 12星座谁最容易焦虑_如何缓解星座焦虑

    12星座谁最容易焦虑_如何缓解星座焦虑

    心理百科 2025-08-21

    **答案:双子座、处女座、天蝎座最容易焦虑,缓解方法因人而异,需结合星座特质。** --- 为什么这三个星座最容易陷入焦虑? **1. 双子座:信息过载的受害者** 双子的大脑...

  • 点滴恩情如何表达_情感表达有哪些方式

    点滴恩情如何表达_情感表达有哪些方式

    情感资讯 2025-08-21

    一、为什么“点滴”反而最难开口? 很多人以为,只有救命之恩才值得隆重道谢,于是对日常的“小恩”选择沉默。其实,越是微小的善意,越需要被看见。心理学里有个“感恩递减效应”:当恩惠被视作理所当然,情感链...

  • 如何挑选传记书单_传记书单推荐

    如何挑选传记书单_传记书单推荐

    读书资讯 2025-08-21

    为什么读传记?先回答三个灵魂拷问 **Q1:传记和小说到底差在哪?** A:小说用虚构抵达真实,传记用真实抵达虚构——作者永远只能无限逼近传主,而非复制。这种“缝隙”正是阅读乐趣所在。...