• 病毒是什么_病毒如何传播

    病毒是什么_病毒如何传播

    读书百科 2025-08-28

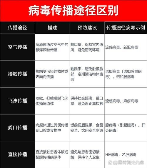
    病毒是什么?它是一种介于生命与非生命之间的微观实体,由核酸(DNA或RNA)和蛋白质外壳组成,**无法独立代谢,必须寄生在活细胞内才能复制**。病毒如何传播?它通过飞沫、接触、血液、母婴、空气气溶胶等...

  • 普通心理学笔记_如何高效记忆

    普通心理学笔记_如何高效记忆

    心理百科 2025-08-28

    高效记忆=编码深度×提取线索×情绪唤醒。下面用课堂笔记的视角拆解。(图片来源网络,侵删) 为什么课堂笔记常“记了就忘”? 多数同学把笔记当成“抄黑板”,结果信息只在大脑浅层“缓存区”停...

  • 百科知识读书心得_如何高效做笔记

    百科知识读书心得_如何高效做笔记

    读书百科 2025-08-28

    为什么读百科比刷短视频更能提升认知? 短视频的算法会不断投喂“舒适区”内容,而百科条目像一张主动打开的地图,逼迫你跨领域跳跃。我曾在《大英百科全书》里从“光合作用”一路点进“量子隧穿效应”,这种非线...

  • 课桌背后隐藏的情感表达_如何读懂学生心事

    课桌背后隐藏的情感表达_如何读懂学生心事

    情感资讯 2025-08-28

    为什么课桌成了情感宣泄的“秘密基地” 课桌的抽屉、桌面、甚至桌脚,常常布满铅笔划痕、修正液涂改、贴纸残痕。它们看似随意,却像一本本无人翻阅的日记。 **学生把不敢对父母、老师、同学说的话,悄悄...

  • 心理学在线咨询靠谱吗_如何选择靠谱平台

    心理学在线咨询靠谱吗_如何选择靠谱平台

    心理百科 2025-08-28

    靠谱,但前提是你挑对了平台与咨询师。 过去五年,我陪跑过上百个来访者,也见证了行业从“野蛮生长”到“逐步规范”。今天用一线经验,拆解你真正关心的细节。(图片来源网络,侵删) 为什么有人觉得心理学...

  • 爱屋及乌是什么意思_如何正确表达情感

    爱屋及乌是什么意思_如何正确表达情感

    情感资讯 2025-08-28

    **爱屋及乌**这四个字,常被用来形容“喜欢一个人,就连与他相关的一切也一并喜欢”。但真正的情感表达远比字面复杂:它既是一种心理投射,也是一种社交策略。下面用自问自答的方式,拆解它的底层逻辑,并给出可...

  • 唢呐怎么吹出哭腔_唢呐表达悲伤技巧

    唢呐怎么吹出哭腔_唢呐表达悲伤技巧

    情感资讯 2025-08-28

    哭腔到底靠什么?先拆三个“声泪”要素 很多人一听唢呐就直觉“悲”,却说不清悲从何来。我把它拆成三股暗流:气息颤抖、音高滑动、音色沙哑。气息像哽咽时的胸腔起伏;音高滑动模拟哭腔的断续;沙哑则来自口腔边...

  • 适合3-6岁儿童的绘本推荐_如何培养阅读兴趣

    适合3-6岁儿童的绘本推荐_如何培养阅读兴趣

    读书资讯 2025-08-28

    为什么3-6岁是阅读兴趣的黄金窗口? 这个年龄段的孩子,大脑突触以每秒百万级的速度连接,**对色彩和节奏极度敏感**。错过这五年,再补阅读兴趣,难度会翻倍。我的观察是:只要每天15分钟高质量共读,到...

  • 孩子为什么总问个不停_如何回答孩子的心理问题

    孩子为什么总问个不停_如何回答孩子的心理问题

    读书百科 2025-08-28

    “妈妈,人死了会去哪里?”“爸爸,为什么我会嫉妒同桌?”——这些冷不丁抛出的“灵魂拷问”,常常让大人语塞。读完《拉鲁斯儿童心理小百科》,我发现:孩子的问题不是“找茬”,而是心理成长的信号灯。下面把书中...

  • 动物百科点读书适合几岁孩子_怎么选

    动物百科点读书适合几岁孩子_怎么选

    读书百科 2025-08-28

    孩子几岁可以开始接触动物百科点读书? 从**实际观察与出版方调研**来看,3岁半左右是大多数孩子第一次真正“点读”成功的起点。此时他们已经具备:(图片来源网络,侵删) 手指力量足以按压发声键...