• 都靓读书百科全书是什么_适合哪些人读

    都靓读书百科全书是什么_适合哪些人读

    读书百科 2025-12-12

    都靓读书百科全书到底是什么? **它不是传统意义上的大部头工具书,而是一部由短视频博主都靓及其团队用五年时间打磨的“阅读索引”。**全书把古今中外的经典拆成“三分钟可读完”的卡片,再按主题、情绪、场...

  • 情感表达研究_如何提升沟通力

    情感表达研究_如何提升沟通力

    情感资讯 2025-12-12

    情感表达研究到底在研究什么? 情感表达研究是一门跨学科领域,横跨心理学、语言学、神经科学与传播学。它试图回答一个看似日常却极其复杂的问题:人如何把内在情绪转化为可被他人解码的信号? 答案:它研...

  • 思想政治教育如何融入心理学_大学生心理干预新路径

    思想政治教育如何融入心理学_大学生心理干预新路径

    心理百科 2025-12-12

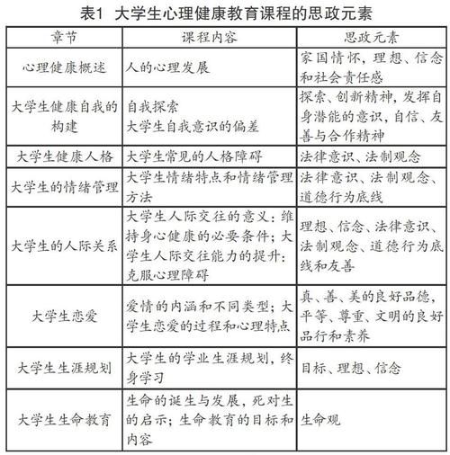
    一、为什么要把心理学带进思政课堂? 传统思政课常被学生贴上“说教”“枯燥”的标签,根源在于忽视了个体的情绪、动机与人格差异。心理学恰好提供了理解这些差异的钥匙。把认知行为疗法、积极心理学、团体辅导等...

  • 如何隐藏真实情绪_隐藏心理学技巧

    如何隐藏真实情绪_隐藏心理学技巧

    心理百科 2025-12-12

    为什么人们需要隐藏情绪? 答案:为了自我保护、维护关系、达成目标。(图片来源网络,侵删) 在职场、亲密关系或公共场合,**过度暴露情绪可能带来风险**。例如,愤怒可能被解读为失控,悲伤可能被视为软...

  • 海洋百科读书感想_海洋保护我们能做什么

    海洋百科读书感想_海洋保护我们能做什么

    读书百科 2025-12-12

    为什么读完《海洋百科》会立刻想关掉水龙头? 答案:因为每一滴淡水最终都会流向海洋,而海洋的健康与我们的日常用水量直接挂钩。 当我合上书页,脑海里反复出现的是珊瑚白化的照片——那种惨白像无声的求...

  • 动物百科适合几岁孩子阅读_动物百科内容有哪些

    动物百科适合几岁孩子阅读_动物百科内容有哪些

    读书百科 2025-12-12

    适合几岁孩子阅读? 3—12岁都能读,但阅读方式要分层。 **3—5岁**以图为主,家长陪读,挑选书中“动物叫声”“颜色对比”这类大插图页;**6—8岁**可以独立翻阅,重点看“动物小档案”里...

  • 布依山歌情感表达有哪些_如何用山歌传递爱意

    布依山歌情感表达有哪些_如何用山歌传递爱意

    情感资讯 2025-12-11

    布依山歌里的“暗语”:从哪一句开始听懂爱意? 第一次走进贵州黔南的布依寨子,傍晚的河滩上传来一阵悠长的歌声,男女隔岸对唱,旋律简单却句句带钩。我听不懂布依语,却能从姑娘突然拔高的尾音里听出羞涩,从小...

  • 如何提升团队凝聚力_组织管理心理学技巧

    如何提升团队凝聚力_组织管理心理学技巧

    心理百科 2025-12-11

    提升团队凝聚力,关键在于让成员在心理上“愿意在一起”。(图片来源网络,侵删) 为什么心理安全感是团队粘合剂 谷歌的“亚里士多德计划”发现,**心理安全感**是预测团队绩效的第一变量。成员敢于表...

  • 如何克服拖延症_心理学经典书籍推荐

    如何克服拖延症_心理学经典书籍推荐

    心理百科 2025-12-11

    拖延症不是简单的“懒”,而是一种复杂的心理防御机制。如何克服拖延症?答案藏在**行为心理学**与**情绪调节**的交叉地带。下面结合《拖延心理学》《自控力》《习惯的力量》三本经典,拆解拖延的底层逻辑,...

  • 话里有话怎么理解_话里有话是讽刺吗

    话里有话怎么理解_话里有话是讽刺吗

    情感资讯 2025-12-11

    什么是“话里有话”?先拆字再拆心 “话里有话”四个字,拆开来就是“表面一层,暗里一层”。它像一把双锋剑,**既可以是温柔的提醒,也可以是锋利的讽刺**。区别在于:说话者的语气、场合、关系,以及听者的...